Damian Kozioł
Rodzaje zadań w BPMN 2.0
Zadania w BPMN 2.0 są elementami modelowania procesów biznesowych, które reprezentują konkretne czynności lub aktywności, jakie muszą być wykonane w ramach danego procesu. Zadania to wykonywane prace, operacje lub działania, które przeprowadzane są przez ludzi, systemy informatyczne lub inne zasoby w organizacji. W notacji BPMN 2.0 zadania są reprezentowane jako prostokąt z zaokrąglonymi rogami.
Zadnia są jednym z podstawowych elementów BPMN – oprócz Zdarzeń czy Bramek. Poniższy proces przedstawia proces z podstawowymi elementami BPMN:

Zadania są jedną z aktywności, które mogą występować w modelowaniu procesów metodą BPMN. Aktywności/ Czynności dzielą się na Zadania, Podprocesy ( i Czynności wywołania):

Zadania są reprezentowane przez prostokąt z zaokrąglonymi rogami z jedną nieprzerywaną i cienką linią obwodową. Zadanie to niepodzielna na mniejsze czynności/ aktywność w procesie biznesowym. Zadania dzielą się na 8 typów:
Rodzaje zadań:

1. Zadanie abstrakcyjne występuje bez żadnych dodatkowych symboli (nie ma zdefiniowanego typu).

Używane jest w sytuacjach:

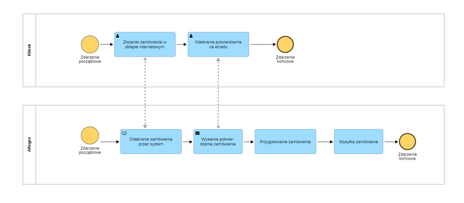
2. Zadanie manualne to wszystkie czynności, które są wykorzystywane bez udziału żadnych systemów i aplikacji komputerowych – tylko ręcznie. Jest oznaczone symbolem ręki.

Przykłady:

Spakowanie paczki polega na umieszczeniu jej w np. kartonie i zabezpieczeniu taśmą – odbywa się tylko ręcznie.
3. Zadanie użytkownika to czynnościami, które są realizowane za pomocą człowieka z użyciem jakiegoś systemu komputerowego, aplikacji czy oprogramowania. Oznaczone jest ikoną człowieka.

Przykłady:
Uwaga:
Różnica pomiędzy zadaniem manualnym, a zadaniem użytkownika jest taka, że zadanie manualne odbywa się całkowicie poza jakimikolwiek systemami oprogramowania, natomiast zadanie użytkownika występuje przy współudziale człowieka i jakiegoś systemu czy oprogramowania.

Wprowadzenie zamówienia do systemu jest wykonywane przez pracownika z udziałem jakiegoś systemu np. CRM.
4. Zadanie usługowe to aktywność przebiegająca automatycznie bez udziału człowieka, a przy udziale jakiegoś systemu informatycznego/ aplikacji czy oprogramowania. Oznaczone jest ikoną usługi (podwójne koła zębate).

Przykłady:

Wygenerowanie faktury, to czynność, która się wydarzy automatycznie zaraz po tym, gdy do systemu zostanie wprowadzone zamówienie.
5. Zadanie wysłania to aktywność, której jedynym celem jest wysłanie komunikatu do innego uczestnika procesu (innego basenu = na zewnątrz) realizowane przez jakiś system, lecz bez udziału człowieka. Odbywa się automatycznie i jest oznaczone wypełnioną kopertą.

Przykłady:
Uwaga:

Automatyczne potwierdzenie to aktywność polegająca na wysłaniu wiadomości/ informacji do odbiorcy, jednocześnie odbywa się ona bez udziału człowieka w sposób automatyczny przy udziale systemu ( np.: autoresponder).
6. Zadanie odebrania to aktywność podobnie jak zadanie wysłania odbywa się bez udziału człowieka, jego celem jest tylko odebranie komunikatu od innego uczestnika procesu/ basenu w modelowanym procesie. Oznaczone jest niewypełnioną kopertą.

Przykłady:

7. Zadanie ,,Reguła biznesowa” jest specyficznym trybem zadania, gdyż trzeba popatrzeć na nie z perspektywy silnika procesu biznesowego oraz silnika reguły biznesowej. ,,Silnik” procesu zbiera dane i przeprowadza proces do momentu zadania ,,Reguły biznesowej” gdzie jej ,,silnik” oblicza poprzez jakiś algorytm wartość reguły, która zwracana jest do silnika procesów biznesowych.

Przykłady:

Klient chcący otrzymać kredyt musi złożyć szereg dokumentów i zaświadczeń, mimo, że wszyscy klienci składają takie same dokumenty, to jeden klient otrzyma kredyt , a drugi nie, natomiast o fakcie otrzymania / nie otrzymania kredytu nie decyduje logika procesu biznesowego, tylko algorytm reguły biznesowej.
8. Zadanie skryptowe to zadanie, które jest automatycznie, podobnie jak zadanie usługowe. Jest to zadanie rzadziej używane w praktyce.
Modelujący lub implementujący definiuje skrypt w języku, który silnik procesu biznesowego może zinterpretować i wykorzystać np. do konwersji danych czy walidacji danych.

Przykłady:
